Bryansk, Bryansk, Russian Federation
employee
Bryansk, Bryansk, Russian Federation
Bryansk, Bryansk, Russian Federation
The article presents a comprehensive study of the information system development that promotes the educational process ergonomization. The authors reveal current issues in forming individual trajectories of additional training in the “university-enterprise” system. The paper pays particular attention to the theoretical foundations of ergodesign in engineering educational information systems in the context of the modern educational environment transformation. The work substantiates the need to create information and ergonomic environment for managing organizational processes; the paper illustrates its functionality by the example of the educational process.
ergodesign, ergonomics, digital environment for education management
Введение.
Цифровизация образовательных процессов в последние десятилетия становится важнейшим фактором, определяющим скорость эволюции образовательных систем. В условиях быстрого развития технологий, одной из ключевых составляющих являются цифровые обучающие системы (ЦОС), которые служат эффективными инструментами для представления учебного контента, организации взаимодействия между обучающимся и преподавателем, а также формирования траекторий развития обучающегося. Такие системы предоставляют широкие возможности для интеграции традиционных образовательных методов с инновационными подходами, создавая условия для формирования динамичной и адаптивной образовательной среды.
Цифровые обучающие системы включают электронные учебники, виртуальные лаборатории, имитационно-моделирующие среды, системы автоматизированного контроля знаний, энциклопедии и базы данных. Каждое из этих решений отвечает за реализацию отдельных компонентов учебного процесса, позволяя интегрировать теоретическое знание и практическое обучение. Системы поддержки образовательных организаций, включающие административные и аналитические инструменты, способствуют более эффективному управлению образовательным процессом, предоставляя новые возможности для создания интеллектуальных учебных экосистем [4].
Ключевым аспектом применения ЦОС является их способность интегрироваться с интернет-технологиями. В результате этого развивается доступ к разнообразным источникам информации, появляется возможность для создания виртуальных образовательных сообществ, а также дистанционного обучения. Цифровые системы поддерживают глобальную трансформацию образовательного пространства, создавая новые формы и методы обучения, что особенно актуально в условиях глобализации и стремительных изменений на рынке труда.
В основе создания и функционирования ЦОС лежат сложные программно-технические комплексы, состоящие из множества модулей, каждый из которых выполняет специфическую задачу. Например, в рамках одного комплекса могут одновременно работать модули, генерирующие учебные задания, реализующие моделирование учебного процесса, формирующие отчеты и протоколы, а также поддерживающие взаимодействие между участниками образовательного процесса. Важно отметить, что успешное функционирование такой системы возможно только при условии интеграции всех компонентов в рамках единого интерфейса (кабинета), что требует высокого уровня программной архитектуры и оптимизации взаимодействия различных системных частей.
Процесс разработки цифровых обучающих систем невозможен без применения передовых методов программной инженерии, в частности, итеративного подхода к проектированию, модульной архитектуры, визуализации моделирования и постоянной качественной оценки на всех этапах проектирования. Помимо этого, необходимо отметить, что методология объектно-ориентированного анализа и проектирования является основой для построения эффективных и гибких систем, которые могут адаптироваться к изменениям в образовательных требованиях и технологических условиях [3].
Этапы проектирования ЦОС включают выбор стека технологий, создание проектной модели объекта автоматизации, реализацию и внедрение проекта в эксплуатацию. На каждом из этапов описываются требования к системе, которые затем преобразуются в конкретные модели архитектуры и функциональных компонентов. Моделирование базы данных, выделение приложений и описание требований к ним позволяют сформировать целостную картину системы. Завершающим этапом является интеграция и тестирование, что обеспечивает устойчивость и качество функционирования проектируемого сервиса в реальных условиях.
Эргодизайн, как интегрированная область знаний, играющая важную роль в проектировании цифровых обучающих систем (ЦОС), фокусируется на создании гармоничных и эффективных взаимодействий между пользователем и цифровой средой. В контексте разработки ЦОС эргодизайн ориентирован на оптимизацию пользовательского опыта, упрощение взаимодействия с системой, а также обеспечение доступности и удобства в обучении [7].
В рамках данной статьи демонстрируется подход к проектированию модуля обучения.
Материалы, модели, эксперименты и методы
В качестве методологии предлагается теория функционального комфорта, которая направлена на создание адаптивных и устойчивых к изменениям организационных структур. Данная теория фокусируется на гибкости и способности организаций оперативно реагировать на внешние и внутренние изменения, а также на разработке эффективных ресурсных адаптаций для оптимизации рабочих процессов и образовательных практик.
Архитектура разрабатываемой системы управления образованием
Функциональная архитектура модулей представлена в виде схемы процессов, на которой отображено взаимодействие модулей как друг с другом, так и с внешними объектами, представленными в виде сторонних систем, решений и других сущностей. В структуре системы можно выделить модуль, формирующий полноценную экосистему - модуль социальной сети (мессенджера), в нем дополнительно присутствует блок для администрирования системы.
Основные модули системы с точки зрения функциональности и управления организациями — BPM, LMS, KMS — обладают функциональными возможностями для взаимодействия со сторонними системами через интеграцию посредством API или модификацию интеграционных компонентов соответствующих структурных элементов. Эти модули также включают функционал интеллектуального поиска по данным, которыми они управляют, обеспечивая высокую степень автоматизации и гибкости в обработке информации.
Кроме того, все вышеперечисленные модули интегрируются с функционалом социальной сети, что позволяет организовывать взаимодействие сотрудников посредством уведомлений о изменениях данных, а также координировать совместную работу пользователей в рамках этих модулей. Такое взаимодействие повышает уровень коммуникации и совместной работы в системе, делая её более адаптированной к динамичным изменениям рабочих процессов [2].
Каждый из модулей системы взаимодействует с модулями CMS и BIS в части формирования интерфейса для реализации функциональных возможностей модулей. Данные модули обеспечивают эргономичность системы и формируют единое информационное пространство для управления организационными процессами, взаимодействием с партнерами, обучением, учебными материалами и данными о сотрудниках [9].
Функциональные возможности BPM модуля
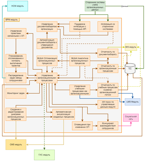
BPM модуль реализует управление организационными процессами, а также предоставляет функционал для их анализа, оптимизации и генерации отчетности по его результатам. Одной из ключевых особенностей модуля является использование методов машинного обучения (природоподобные технологии), которые способствуют автоматизации анализа и оптимизации процессов управления организационной системой. Использование данных технологий позволит выявить уязвимости, спрогнозировать повышение эффективность и рекомендовать подходы, оказывающие влияние на улучшения организационных процессов.
Управление организационными процессами включает в себя учёт полного жизненного цикла проектов, связанных с этими процессами: планирование, мониторинг, контроль выполнения задач, а также управление проектами [5]. В модуле предусмотрен функционал для автоматизации создания и визуализации организационных процессов в виде диаграмм, что упростит восприятие и анализ структуры и динамики процессов. Редактор диаграмм позволит гибко настраивать и изменять процессы в соответствии с потребностями организации.
Кроме того, процессы обучения рассматриваются в модуле как организационные, что позволяет интегрировать BPM и LMS модули, для управления образовательными процессами. Данное взаимодействие модулей обеспечит единую структуру для управления обучением, где учебные программы будут рассматриваться как организационные процессы, требующие осуществление планирования, контроля, оптимизации и аналитики.
BPM модуль также предоставляет возможности интеграции со сторонними системами учета данных, такими как 1С, различными видами CRM систем и другими. Данный вид интеграции упрощает обмен информацией и обеспечивает сквозное управление данными в рамках организации. Функционал управления документооборотом позволит автоматизировать процессы обработки, утверждения и хранения документов, а также генерировать отчетность по документообороту.
На рисунке 1 представлена схема процессов BPM модуля.
Функциональные возможности LMS модуля
LMS модуль предназначен для управления образовательным процессом. Функционал модуля позволяет создавать курсы, учебные программы, модули, уроки, тесты и экзамены. Данный структурный элемент обеспечивает формирование индивидуальной образовательной траектории, дополнительной образовательной траектории и программ дополнительного профессионального образования (ДПО) на основе данных из CRM модуля. Разрабатываемый модуль интегрируется с SIS, используя данные об обучаемых для формирования образовательных траекторий и ДПО, а также с KMS для использования учебных материалов [6].
Рис. 1. Схема процессов BPM модуля.
Fig. 1. Process diagram of the BPM module.
Модуль LMS автоматически формирует группы обучающихся в соответствии с задачами образовательной траектории и подбирает преподавателей под группы обучающихся. В рамках данного алгоритма модуль интегрируется с HCM модулем. Также предусмотрена интеграция со сторонними образовательными системами для передачи результатов тестирования и оценки знаний, управления курсами и учебными программами, и другими аспектами образовательного процесса.
LMS модуль обеспечивает комплексное управление всеми этапами образовательного процесса, начиная с создания и управления учебными материалами и заканчивая мониторингом и оценкой результатов обучения. Интеграция с различными системами позволяет оптимизировать процессы и повысить эффективность образовательных программ, адаптируя их под индивидуальные потребности обучающихся.
Предусмотрены функции геймификации, такие как начисление баллов, выдача виртуальных наград и создание рейтингов, которые стимулируют обучающихся к активному участию в образовательном процессе. Модуль также поддерживает адаптивное обучение, автоматически подстраивая сложность и содержание материалов под уровень знаний учащегося, что делает процесс более персонализированным и эффективным [10].
На рисунке 2 представлена схема процессов LMS модуля:
Рис. 2. Схема процессов LMS модуля.
Fig. 2. The process diagram of the LMS module.
Функциональные возможности KMS модуля
KMS модуль реализует управление знаниями в организации, и предназначен для хранения, добавления и редактирования учебных материалов. Данный структурный элемент позволяет управлять учебными планами, дисциплинами, программами и методическими пособиями. Данный модуль обеспечивает интеллектуальный поиск по учебным материалам организации, что позволяет эффективно структурировать и управлять учебными ресурсами.
KMS модуль может автоматически классифицировать и категоризировать учебные материалы, а также переформировывать их в соответствии с потребностями пользователей. В рамках крайней модификации данного модуля возможно формирование новых учебных материалов на основе информации из интернета. Это позволяет постоянно обновлять и расширять базу знаний, делая её актуальной и полезной для обучающихся [10].
Модуль также предоставляет возможность пользователям оценивать учебные материалы, анализировать их и формировать отчетность по результатам анализа. Это помогает выявлять наиболее эффективные и востребованные ресурсы, а также определять области, требующие улучшения. Интеграция с другими системами, такими как LMS и CRM, позволяет использовать учебные материалы в образовательных программах и адаптировать их под индивидуальные потребности обучающихся.
KMS модуль обеспечивает комплексное управление знаниями в организации, способствуя повышению качества образовательного процесса и эффективности использования учебных ресурсов.
Еще одной важной функцией KMS является интеграция с инструментами искусственного интеллекта, которые помогают в анализе существующих материалов и их улучшении. Например, интеллектуальные алгоритмы могут предлагать обновления или дополнения к материалам, выделять ключевые темы для упрощения поиска и даже создавать учебные тесты или задания на основе содержания.
Кроме того, KMS предоставляет расширенные функции визуализации учебных материалов. Пользователи могут формировать интерактивные схемы, карты знаний или презентации, что делает обучение более наглядным и увлекательным. Такие инструменты особенно полезны для сложных дисциплин, требующих визуализации взаимосвязей между понятиями и процессами.
На рисунке 3 представлена схема процессов KMS модуля:
Рис. 3. Схема процессов KMS модуля.
Fig. 3. Process diagram of the KMS module.
Реализация модульной архитектуры системы
Модульность системы реализуется при помощи механизма автоматизированного создания и динамического поиска отдельных структурных элементов (приложений) в рамках фреймворка Django. Каждый модуль в архитектуре системы соответствует Django приложении и создается при помощи специализированный команды. При этом система использует многоуровневую архитектуру, где каждый модуль может содержать подмодули, образуя древовидную структуру. Идентификация модулей происходит через специальные конфигурационные файлы, которые определяют их поведение, интерфейсы и зависимости. Для автоматизации процесса конфигурации системы реализован рекурсивный обход директорий для поиска файлов, включающих в себя настройки отдельных модулей. Каждый модуль автоматически регистрируется в системе при обнаружении и интегрируется в общую структуру маршрутизации [8].
Взаимодействие между модулями организовано при помощи функционала динамической маршрутизации, в результате чего каждый модуль может определять свои собственные конечные точки API. Конфигурация таких элементов происходит через декларативное описание API эндпоинтов в YAML-файлах, что позволяет абстрагировать логику работы от технической реализации.
На рисунке 4 представлена стандартная файловая структура модуля на примере LMS:
Рис. 4. Стандартная файловая структура модуля на примере LMS.
Fig. 4. The standard file structure of the module using the LMS example.
В рамках реализации модульной архитектурной системы, осуществляется поддержка создания адаптивных интерфейсных решений при помощи внедрения дополнительных функций в фреймворк Vue.js. Адаптивность достигается за счет создания отдельных сущностей (компонентов), которые инкапсулируют различные визуальные элементы, и реализуют упрощенный функционал для их кастомизации и стилизации [1].
На рисунке 5 представлен пример визуальных элементов, использующихся для аналитики учебного процесса:
Рис. 5. Визуальные аналитические элементы (компоненты).
Fig. 5. Visual analytical elements (components).
В перспективных исследованиях планируется использовать анализ визуальных аналитических элементов (компонентов) для обеспечения функционального комфорта пользователей [10]
Выводы
Разрабатываемая цифровая обучающая система представляют собой сложный программно-технический комплекс, состоящие из множества модулей, интегрированных в единую архитектуру. Их эффективное функционирование обеспечивается за счет высокоуровневого программного проектирования, использования итеративных методов разработки, модульной архитектуры и применения объектно-ориентированного анализа. Эти принципы позволяют создавать гибкие и адаптивную систему, способную отвечать на динамичные изменения в образовательных и технологических средах.
Процесс проектирования и внедрения ЦОС включает несколько этапов, таких как выбор стека технологий, создание проектной модели, реализация, тестирование и интеграция. Ключевое значение на всех этапах имеет согласованность архитектурных и функциональных компонентов, а также учет требований к системе. Только при тщательной проработке программной структуры и оптимизации взаимодействия модулей возможно создание устойчивых и эффективных цифровых решений, обеспечивающих поддержку образовательного процесса.
Важную роль в разработке ЦОС играет эргодизайн, направленный на создание комфортного, интуитивно понятного и эффективного взаимодействия между пользователем и цифровой средой. Внедрение эргодизайна в образовательные системы позволяет адаптировать интерфейсы к индивидуальным потребностям обучающихся, учитывать их психофизиологические особенности и создавать оптимальную образовательную среду. Это способствует не только улучшению пользовательского опыта, но и повышению общей эффективности обучения.
Таким образом, цифровизация образования требует комплексного подхода, сочетающего передовые инженерные методики, высокие стандарты программной архитектуры и эргодизайн. Только при интеграции этих аспектов возможно создание устойчивых, адаптивных и доступных образовательных систем, способных удовлетворять потребности современной образовательной среды и обеспечивать эффективное взаимодействие между всеми участниками учебного процесса.
1. Ambrose G., Harris P. Design Thinking for Visual Communication (Basics Design). Bloomsbury Academics; 2015. 192 p.
2. Kuzmenko A.A,. Filippova L.B., Sazonova A.S., Filipov R.A. Intelligent System of Classification and Clusterization of Environmental Media for Economic Systems. In: Proceedings of the International Conference on Economics, Management and Technologies 2020 (ICEMT 2020); 2020 May 19-21; Yalta: Atlantis Press: 2020. p. 583-586. DOIhttps://doi.org/10.2991/aebmr.k.200509.103.
3. Zink K.J. Designing Sustainable Work Systems: the Need for a Systems Approach. Applied Ergonomics. 2014;45(1):126-132. DOIhttps://doi.org/10.1016/j.apergo.2013.03.023.
4. Kondratenko S.V., Kuzmenko A.A., Spasennikov V.V. Methodology in Assessment Operator Activity in Man-Machine Systems. Bulletin of Bryansk State Technical University. 2017;1(54):261-270. DOIhttps://doi.org/10.12737/24950.
5. Lepskiy V.E. The Concept of Subject-Oriented Computerization of Management Activity. Moscow: Institute of Psychology of the Russian Academy of Sciences; 1998. 204 p.
6. Sergeev S.F. Educational Environments in Post-Non-Classical Concepts of Cognitive Pedagogy. Open Education. 2012;1:90-99.
7. Sergeev S.F. Ergonomics of Complex Systems: Types of Scientific Rationality and Enactivism. Ergodesign. 2019;4(6):156-161. doi:https://doi.org/10.30987/2619-1512-2019-2019-4-156-161
8. Spasennikov V.V. P.Ya. Shlaen in Memories and Impressions (To the 100th Anniversary of His Birth). Ergodesign. 2023;3(21):288-298. doi:https://doi.org/10.30987/2658-4026-2023-3-288-298
9. Spasennikov V.V. Innovative Ideas in Engineering Psychology and Cognitive Ergonomics (To the 95th Anniversary of B.F. Lomov). Ergodesign. 2023;1(19):90-98. DOIhttps://doi.org/10.30987/2658-4026-2023-1-90-98.
10. Chainova L.D., Bogatyreva T.G. Ergodesign as a Modern Technology of Human-Oriented Planning. Design Review. 2008;1-2:33-42.




